超声波和雷达液位计的区别:到底该如何选择?
液位计的选择是一个非常经典的选择难题。雷达液位计和超声波液位计都是非接触式测量的佼佼者,但它们的工作原理不同,因此适用场景也不同。
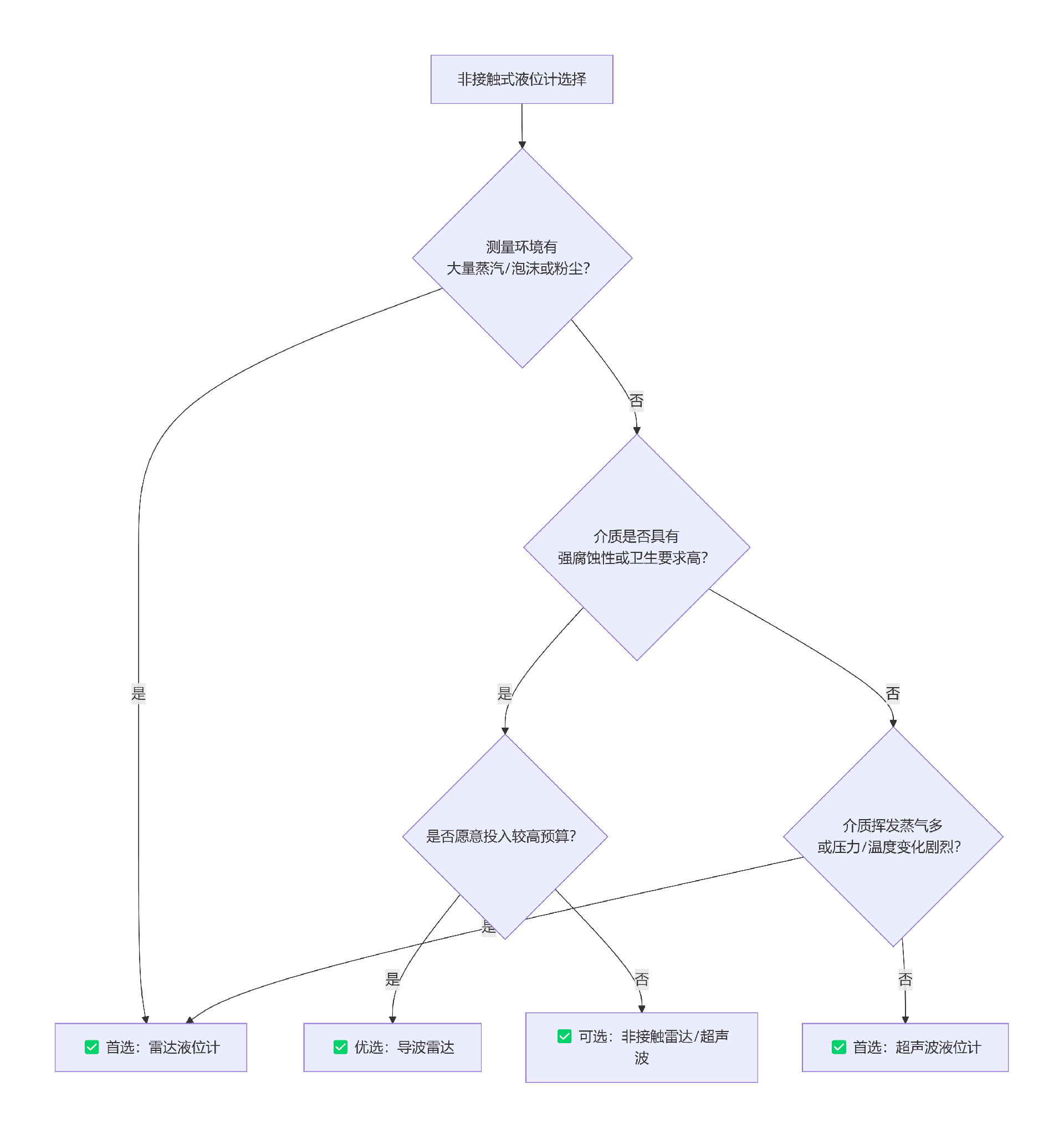
简单来说,选择的核心在于 “介质特性” 和 “工况环境”。
一、核心技术原理对比
| 特性 | 雷达液位计 | 超声波液位计 |
|---|---|---|
| 工作原理 | 发射高频微波(雷达波), 通过计算反射波的时间差来测距。 | 发射机械声波(超声波),通过计算反射声波的时间差来测距。 |
| 传播媒介 | 电磁波,可在真空中传播。 | 机械波,必须在空气中传播,依赖介质。 |
| 波速影响 | 基本不受温度、压力、蒸汽影响,速度恒定(光速)。 | 受温度影响大,需要温度补偿;受蒸汽、粉尘成分影响。 |
| 能量集中度 | 波长短,能量集中,穿透力强。 | 波长长,能量相对分散,易发散。 |
二、选型黄金法则:看“工况”与“介质”

✅ 什么时候必须优先考虑雷达液位计?
当存在以下任何一种“复杂因素”时,雷达(尤其是高频雷达)是更可靠、甚至唯一的选择:
环境有大量蒸汽、烟雾或粉尘:这是超声波的天敌,但雷达波可以轻松穿透。
介质易挥发或产生蒸汽:如溶剂、热油。蒸气会严重吸收超声波信号。
存在泡沫:雷达波(特别是高频雷达)可以穿透非致密泡沫;超声波会被泡沫层吸收和散射。
工作压力或温度变化剧烈:压力变化会影响声速,而雷达波速恒定,不受影响。
需要超高精度或极小的测量盲区:雷达精度通常可达±1-3mm,盲区更小。
测量低介电常数介质:如液化气(LNG)、丙烯等。这时应选择导波雷达(GWR),它沿金属杆/缆传播,信号强度不受介质特性影响,是此类应用的王者。

✅ 什么时候可以选择超声波液位计?
在满足以下所有条件的“简单工况”下,超声波是经济实惠的选择:
介质表面洁净:无大量泡沫、浮油或悬浮物。
环境稳定:环境温度变化不大,无大量蒸汽、粉尘。
常压或低压:压力变化小。
介电常数较高(如测量水、酸碱溶液、污水等)。
对成本敏感,且精度要求为±0.25%FS左右即可接受。
典型应用:开口水箱、消防水池、河水/井水、非挥发性化学品储罐等。
三、直接对比表格
| 对比维度 | 雷达液位计 | 超声波液位计 | 小结 |
|---|---|---|---|
| 工作原理 | 微波(电磁波) | 机械声波 | 根源不同 |
| 受环境影响 | 极小,几乎不受温度、压力、蒸汽、粉尘影响 | 极大,需温度补偿,蒸汽/粉尘会吸收信号 | 雷达完胜 |
| 受介质影响 | 较小,能穿透泡沫;低介电常数介质可用导波雷达 | 很大,泡沫、粘稠物会吸收声波 | 雷达优势明显 |
| 测量精度 | 高(通常±1-3mm) | 较高(通常±0.1%-0.3%量程) | 雷达更优 |
| 测量盲区 | 小 | 较大(探头附近无法测量) | 雷达更优 |
| 安装复杂性 | 较简单,对空间要求低 | 需避免障碍物,注意波束角 | 雷达略优 |
| 初期投资成本 | 高 | 低 | 超声波优势 |
| 长期维护成本 | 低(稳定可靠) | 较高(可能需清洁、工况变化需校准) | 雷达更优 |
四、一句话决策指南
“怕干扰、要可靠、不差钱”——选雷达液位计。 现代工业,尤其是过程控制(化工、石化、制药、食品),高频雷达已是主流和首选,因为它能避免绝大多数麻烦。
“测清水、常压温、预算紧”——选超声波液位计。 在水处理、普通储罐等简单场合,它是性价比之选。
“测界位、低介电、高粘度”——选导波雷达。 这是它的专属领域。
最后的关键步骤:
无论倾向哪种,请务必向供应商或工程师提供完整的工况数据表,包括:介质名称、温度、压力、有无搅拌/泡沫/蒸汽、容器尺寸和连接口、量程、精度要求、防爆等级等。让他们为您做最终确认,这是最保险的做法。如想了解更多流量计相关信息或者流量计选型,可咨询康宝莱流量计厂家技术客服:139 2699 8050(微信同号)获取帮助。
